选择您的地区和语言

功率半导体FlexiCP™
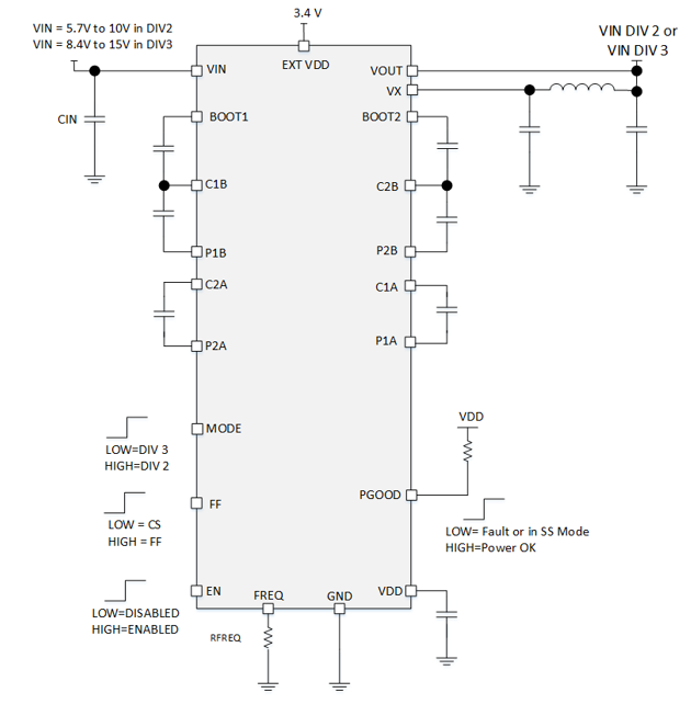
PE25203

可选择效率出众、2分割或3分割的4A电荷泵-电容分压器

  • In Production
  • Recommended
  • New
Read more
  • 符合RoHS指令的产品
Read more

产品详情

PE25203是可选择2分割或3分割的内置FET电荷泵IC。
峰值效率为99%,最大可供给4A输出电流。
通过选择分压比例,可将移动应用的2芯或3芯锂离子电池平台整合到1芯平台。
通过分割比例自动切换功能,在单元电池下降时自动将分割比例从3分割切换为2分割,从而预防后段的电压调节器转移到UVLO动作。
另外,通过作为数据中心设备、网络设备及光传输设备内FPGA/DDR存储器、ASIC专用的12V输入PoL应用的前端直流-直流(DC-DC)转换器使用,实现电源电路部的小型化和低矮化。

Io [A] 4
Divider Ratio 2 3
Vin [V] 5.7-10 8.4-15
Vo [V] Vin/2 Vin/3
Peak Efficiency [%] 99% 98%
Package WLCSP
Feature Enable, Power Good, Dynamic Switch Over, Adjustable Switching Frequency, Cycle Skipping, Over Current Protection, Over Temperature Protection, UVLO
Product Family FlexiCP™
Image of Product Detail

技术指南

可浏览功率半导体的各技术资料。
点击下载按钮,即可浏览、下载文件。
※可能会在无提前告知的情况下对Datasheet中记载的内容进行变更或停止提供。

Datasheet
可浏览特征、规格和測試方法。
Evaluation Kit (EVK) User's Manual
可查看评估基板的使用方法。

Datasheet (PDF: 0.9 MB)

Evaluation Kit (EVK) User's Manual (PDF: 6.4 MB)

"产品特点图标"说明

符合RoHS指令的产品符合

基于RoHS指令,除开不适用于此指令的部分,剩下适用于此指令的同质量的部分,没有超出RoSH指令限制物规定的超高容许重量浓度的含有标准。

限制物质 超高容许重量浓度
0.1%
水银 0.1%
0.01%
六价铬 0.1%
多溴化联苯(PBB) 0.1%
多溴联苯醚(PBDE) 0.1%
邻苯二甲酸二(2-乙基)己酯(DEHP) 0.1%
邻苯二甲酸丁酯苯甲酯(BBP) 0.1%
邻苯二甲酸二丁酯(DBP) 0.1%
邻苯二甲酸二异丁酯(DIBP) 0.1%
REACH法规达标产品reach

是指符合REGULATION (EC) No 1907/2006(REACH法规)规定的产品

REACH法规的成品所含物质规定:
根据REACH法规的第67条第1款,明确规定了禁止物质和限制产品用途。 产品中含有高关注物质(SVHC)时,欧洲境内的供应商有义务事先提供安全使用该产品的信息(REACH第33条)。 并非禁止物质,没有产品使用上的限制。 详情请确认 "含有SVHC产品的安全使用信息"
AEC-Q200AEC-Q200
符合AEC-Q200的产品