选择您的地区和语言

热电型红外线传感器评估板的使用方法、放大电路设计示例(电路样板)

热释电红外传感器 评估板:IMX-070

关于评估板

村田提供评估板,可简化热释电红外传感器的评估过程。
可应用于安全设备及人体感应探测用途。

评估板介绍视频

评估板外观

TOP side
BACK side
TOP side with
IML-0685 or IML-0688

基本规格

  • 额定电压:3.3V
  • 输出信号:模拟, 比较器
  • 尺寸:48×30mm

四个角的孔为安装孔
传感器周围的孔是IML-0685/0688以外的透镜安装孔,本套件(IMX-070)不使用

购买评估板

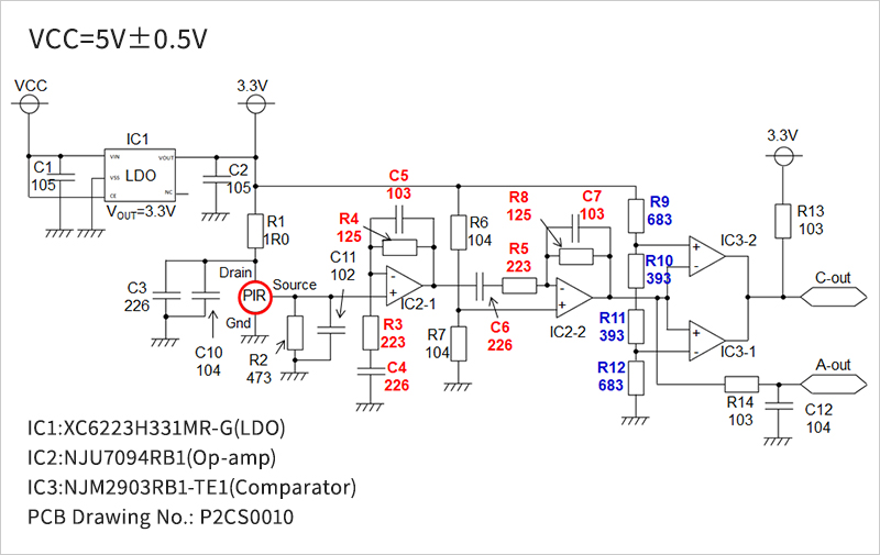
放大电路设计示例(电路样板)

本设计示例包含两级放大电路。

放大器的频率特性示例

  • ■放大器增益:64.6dB(2.0Hz)
  • ■截止频率(-3dB):0.63~6.9Hz

人体移动速度大多处于0.7~10Hz的范围内,因此使用在该频带上具有增益效果的放大电路。

*更改放大器的频率响应请更改电路图(R3、R4、R5、R8、C4、C5、C6、C7)中以红字表示的组件值。

波形示例

  • ■上限阈值:2.25V
  • ■低阈值:1.05V

电路示例中设为以上数值。
如果模拟波形(黄色/AOUT)超过设定的阈值,将启用数字波形(绿色/COUT)。

*如需调整阀值电平,请更改电路图中以蓝字表示的成分值(R9R10R11R12

PCB设计注意事项

  1. 避免将发热元件放置在热电型传感器附近。
    (热电型传感器将对热量变化作出反应并生成输出信号。)
  2. 应将稳压器作为热电型传感器和放大器电路的稳定电源使用。
    ※为了避免因电源电压的变化而导致输出电压发生改变
  3. Rs(源与地之间的电阻)的阻值不可过高。
  4. 避免在热电型传感器附近放置射频元件。
    (例如天线、射频发射器和模块)
  5. 布线图案应宽而短。
  6. 充分加强接地层。